跳轉至主要內容
高科標誌-魏碑(電腦)高科標誌-魏碑(行動裝置)
  • 首頁
  • 學校簡介
    • 設校目的
    • 學校簡史
    • 校徽
    • 各處室分機
    • 交通資訊
  • 行政單位
    • 校長室
    • 教導處
    • 總務處
    • 輔導室
    • 主計室
  • 教學單位
    • 國中部
    • 國小部
  • 新生專區
    • 國中部新生
    • 國小部新生
  • 教師甄選
選單

重要114年內部控制聲明書

  1. 首頁·
  2. 內部控制聲明書·
  3. 重要114年內部控制聲明書
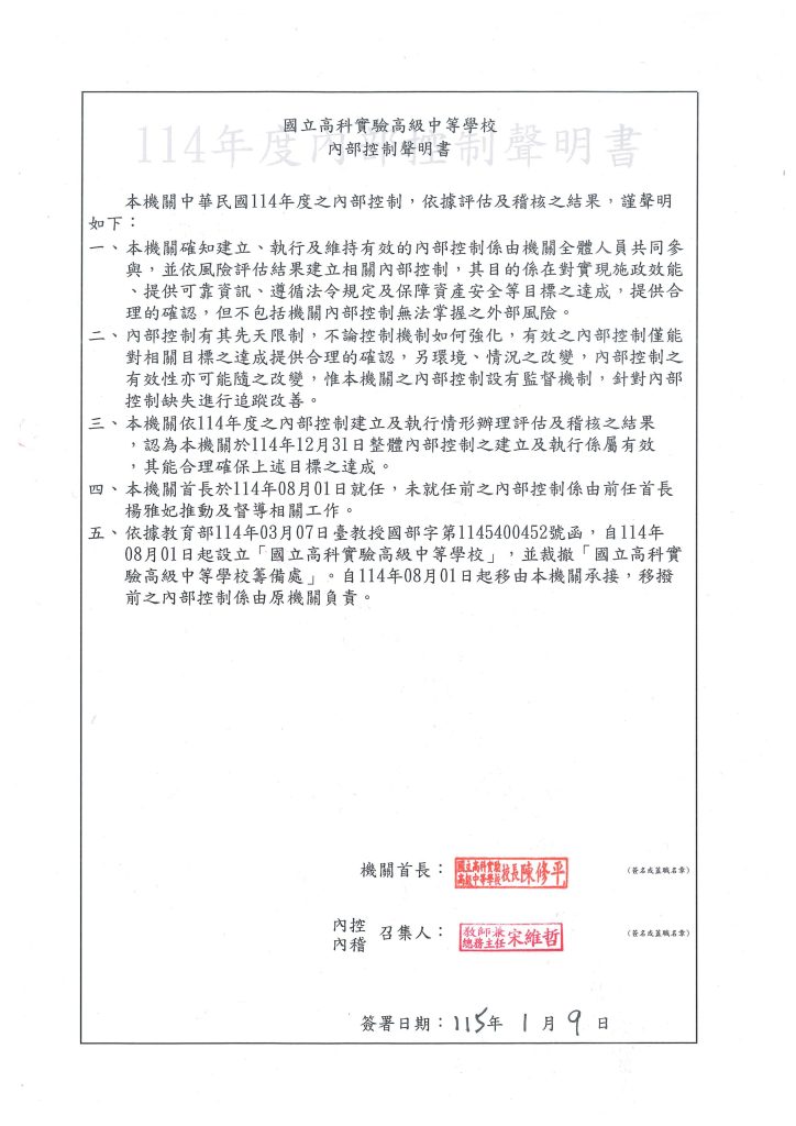
重要114年內部控制聲明書
  • Post author:網站管理員
  • Post published:2026-01-09
  • Post category:內部控制聲明書
Post Views: 183

學生專區

  • 國中部學生成績系統
  • 國小部學生成績系統
  • 教科書採用
  • 教學進度表
  • 午餐菜單
  • 高科實中學生 Gmail
  • 教育體系單一簽入服務
  • 國中愛閱網
  • 國小喜閱網
  • 圓夢助學網(獎助學金)
  • 臺灣銀行學雜費入口網
  • 課後照顧安全檢查專區

教職員專區

  • 國中部校務系統
  • 國小部校務系統
  • 教育體系單一簽入服務
  • 全國教師在職進修網
  • e等公務園+
  • 高科實中 Gmail
  • 雲端差勤系統
  • 線上請購系統
  • 電子公文系統
  • 網頁管理登入

公務專區

  • 全校行事曆
  • 國中部課程計畫
  • 國小部課程計畫
  • 正常教學
  • 公開授課專區
  • 內部控制聲明書
  • 校務章則
  • 各處室分機
  • 交通資訊

即時空氣品質

國立高科實驗高級中等學校
學校代碼:120320
統一編號:94568822

公告分類

雲端學習平台

  • 教育雲數位學習入口網
  • 教育部因材網
  • 酷英網 (Cool English)
  • 教育雲電子書
  • 教育部磨課師平臺
  • 國中小課程與教學資源整合平臺
  • 均一教育平台
  • PaGamO 學習平台
  • 愛學網(i-FUN learning)

宣導網站

  • 108課綱資訊網
  • 學生生涯輔導網
  • 學生輔導諮商中心
  • 性別平等教育資源中心
  • 家庭教育資源網
  • 防治校園霸凌專區
  • 中小學資訊素養與認知網
  • 165全民防騙網
  • 交通安全入口網
  • ODF開放文件應用工具
  • 不迷小紅書,青春不迷途

地址:811005 高雄市楠梓區盛昌街161號 (Map)
電話:(07) 612-0121
歡迎蒞臨 國立高科實中

Address:No. 161, Shengchang St., Nanzi Dist., Kaohsiung City 811005 , Taiwan (R.O.C.) (Map)
TEL:886-7-612-0121
Welcome to National Experimental High School at Kaohsiung Science Park

版權所有 @ 2024, 國立高科實驗高級中等學校 National Experimental High School at Kaohsiung Science Park. All right reserved.
返回頂部
關閉選單